为认真贯彻落实习近平总书记关于安全生产重要指示精神,全面排查整改重大事故隐患,坚决防范遏制重特大事故,国务院安委会日前部署在全国开展重大事故隐患专项排查整治2023行动。
为扎实做好重大事故隐患专项排查整治2023行动,现将重点行业领域重大事故隐患判定标准汇编如下,供参考使用。
↓↓↓
重大事故隐患判定标准原文下载地址
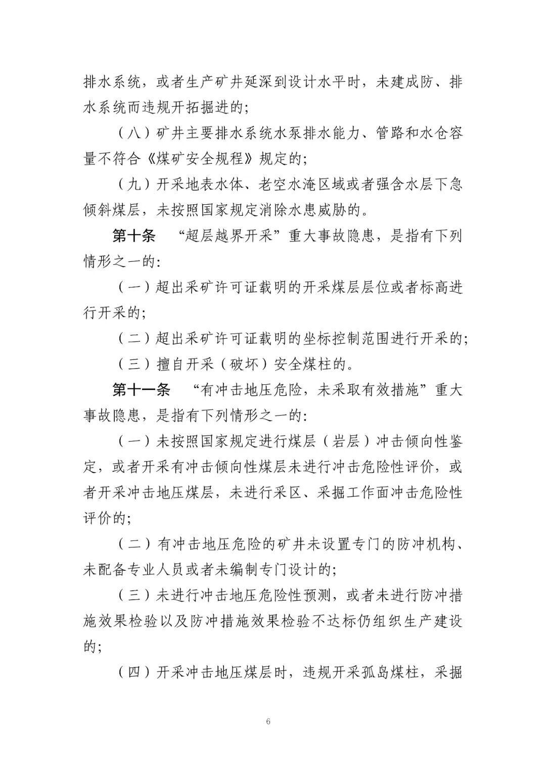
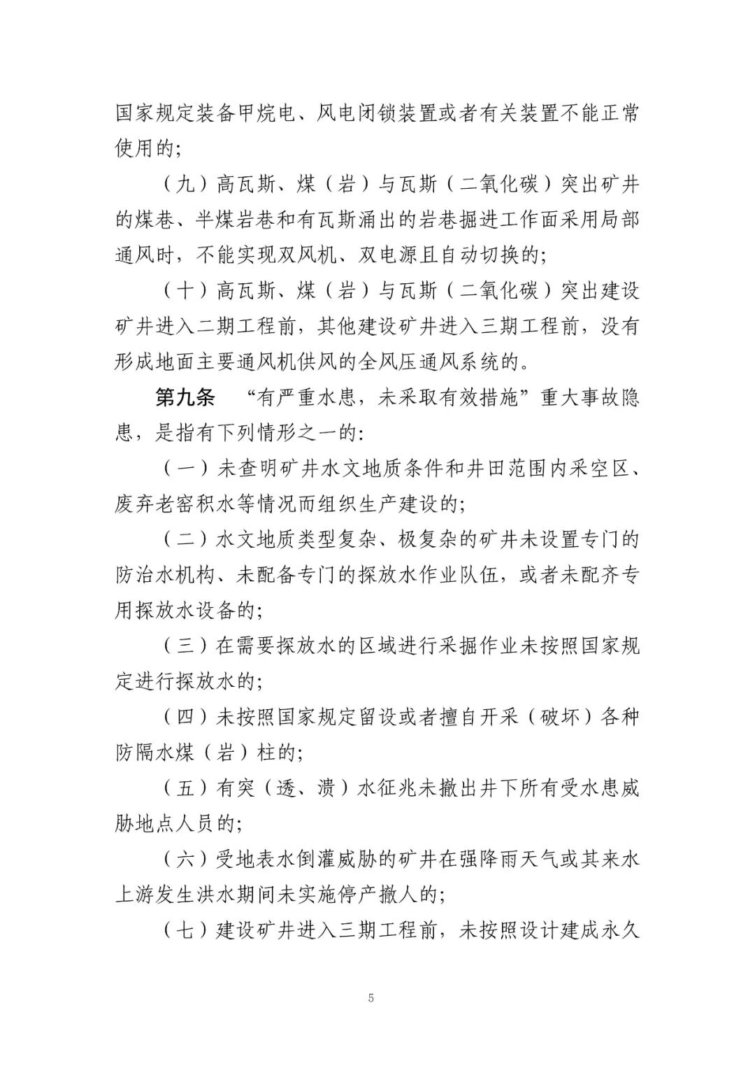
1. 煤矿重大事故隐患判定标准
https://www.mem.gov.cn/gk/zfxxgkpt/fdzdgknr/gz11/202011/t20201102_405767.shtml
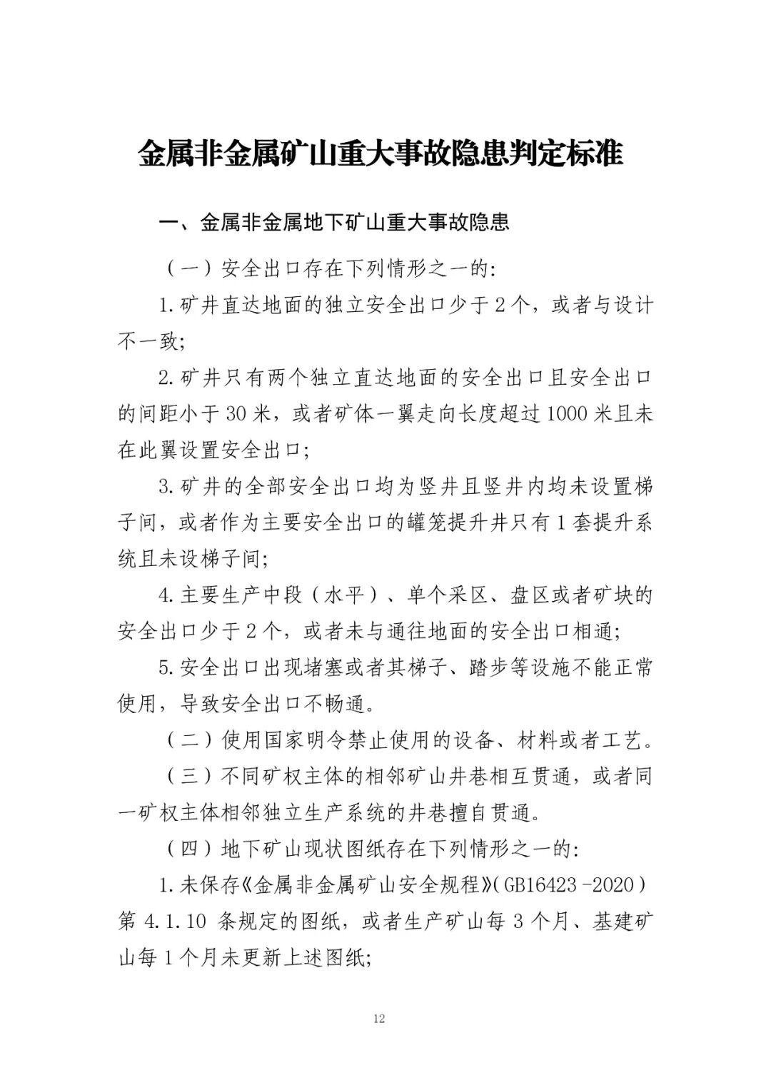
2. 金属非金属矿山重大事故隐患判定标准
https://www.chinamine-safety.gov.cn/zfxxgk/fdzdgknr/tzgg/202207/t20220721_418764.shtml
3. 化工和危险化学品生产经营单位重大生产安全事故隐患判定标准(试行)
https://www.mem.gov.cn/gk/gwgg/agwzlfl/gfxwj/2017/201711/t20171114_242809.shtml
4. 烟花爆竹生产经营单位重大生产安全事故隐患判定标准(试行)
https://www.mem.gov.cn/gk/gwgg/agwzlfl/gfxwj/2017/201711/t20171114_242809.shtml
5. 工贸企业重大事故隐患判定标准
https://www.mem.gov.cn/gk/zfxxgkpt/fdzdgknr/gz11/202305/t20230523_451578.shtml
6. 重大火灾隐患判定方法
https://std.samr.gov.cn/gb/search/gbDetailed?id=71F772D82484D3A7E05397BE0A0AB82A
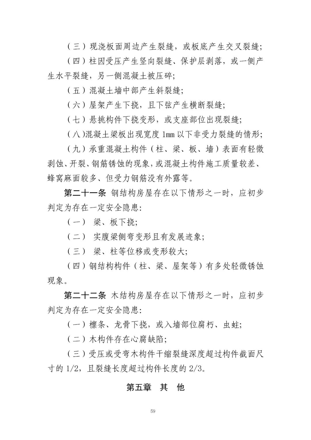
7. 房屋市政工程生产安全重大事故隐患判定标准
https://www.mohurd.gov.cn/gongkai/zhengce/zhengcefilelib/202204/20220424_765838.html
8. 自建房结构安全排查技术要点(暂行)
https://www.mohurd.gov.cn/gongkai/zhengce/zhengcefilelib/202206/20220608_766563.html
9. 公路水运工程施工安全治理能力提升行动方案
https://xxgk.mot.gov.cn/2020/jigou/aqyzljlglj/202305/t20230531_3837588.html
10. 铁路交通重大事故隐患判定标准
https://www.nra.gov.cn/xxgk/gkml/ztjg/gfzd/gfxw/202305/t20230522_341672.shtml
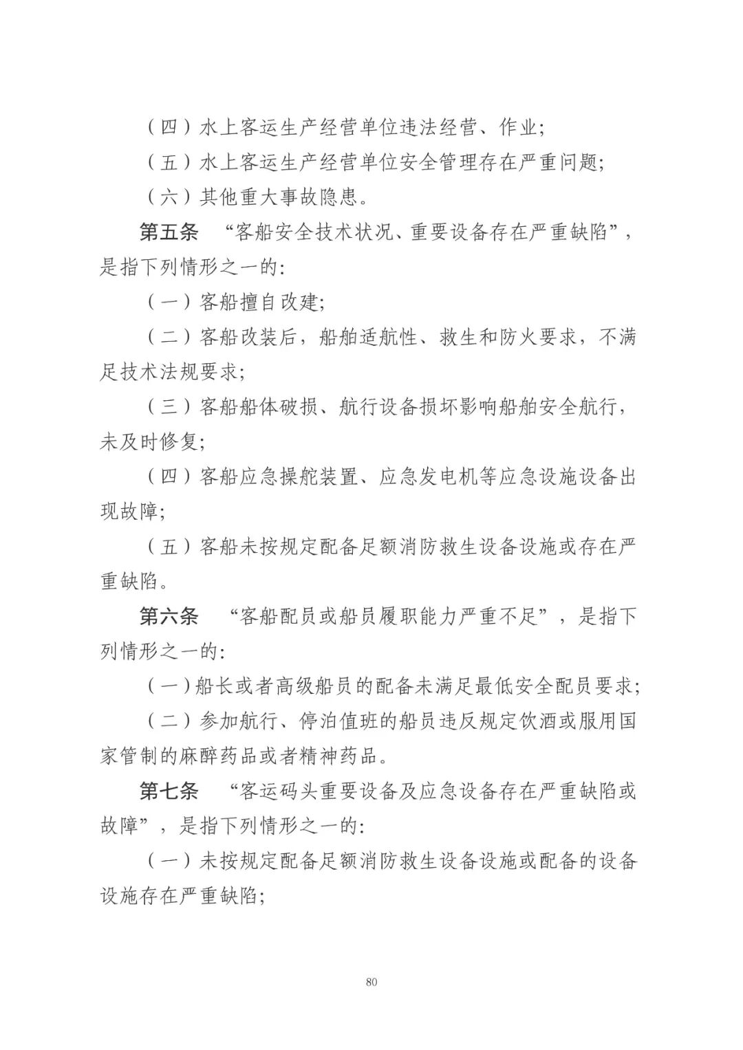
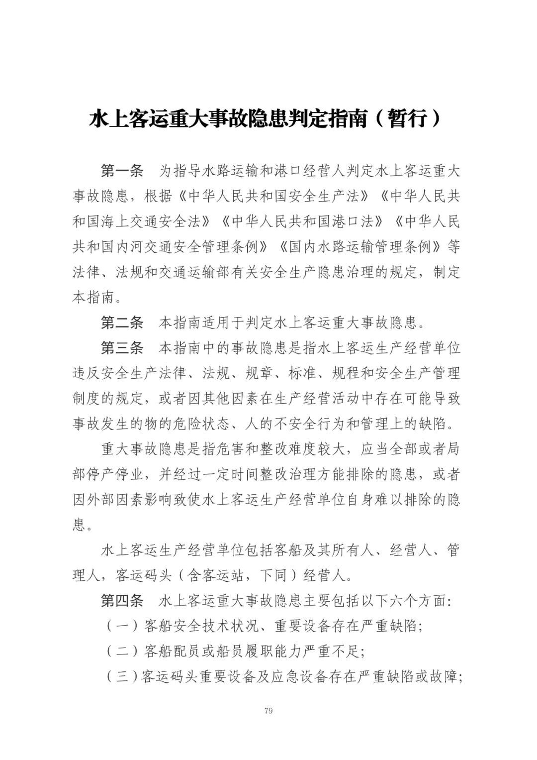
11. 水上客运重大事故隐患判定指南(暂行)
https://www.msa.gov.cn/page/article.do?type=hsfg&articleId=6F8663C7376D45B2E0533A0820C65499
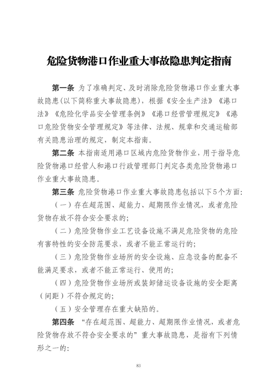
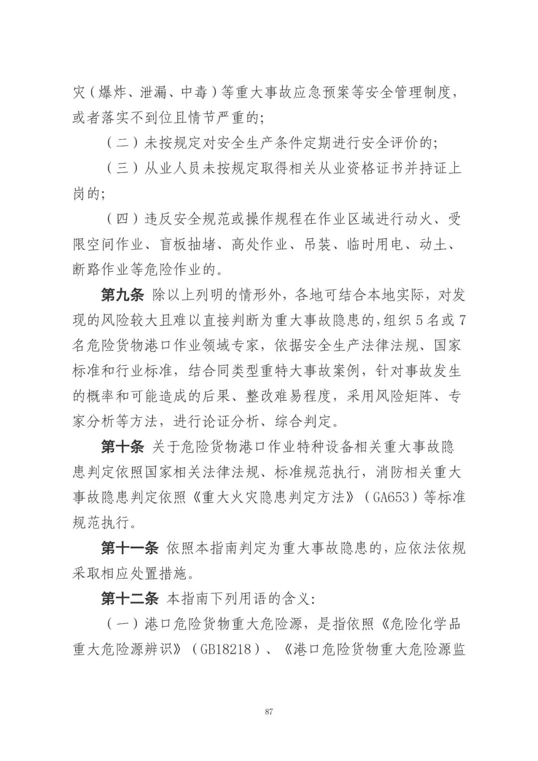
12. 危险货物港口作业重大事故隐患判定指南
https://xxgk.mot.gov.cn/2020/jigou/syj/202006/t20200623_3313835.html
13. 水利工程生产安全重大事故隐患判定标准(试行)
http://www.mwr.gov.cn/zwgk/gknr/201711/t20171107_1442715.html
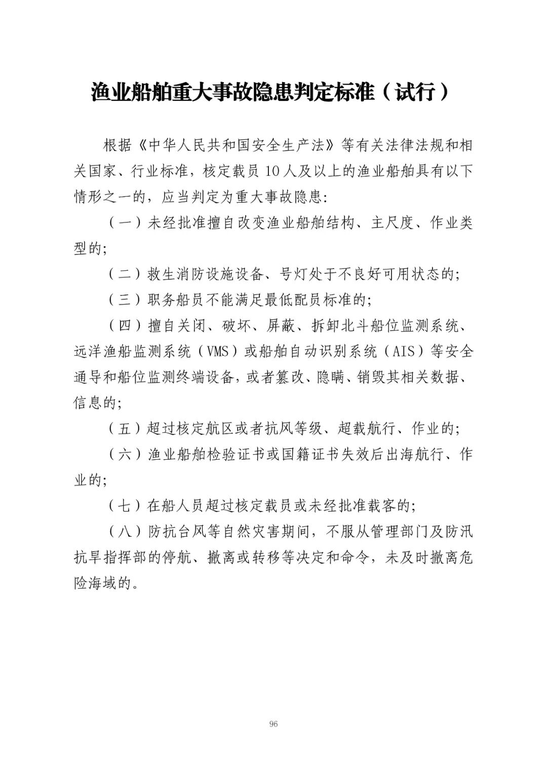
14. 渔业船舶重大事故隐患判定标准(试行)
http://www.fgs.moa.gov.cn/flfg/202204/t20220407_6395681.htm
15. 农机安全生产重大事故隐患判定标准(试行)
http://www.njhs.moa.gov.cn/tzggjzcjd/202206/t20220628_6403619.htm
16. 重大电力安全隐患判定标准(试行)
http://zfxxgk.nea.gov.cn/2022-12/29/c_1310691562.htm
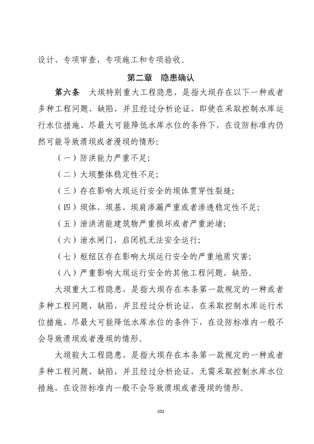
17. 水电站大坝工程隐患治理监督管理办法
http://zfxxgk.nea.gov.cn/2022-10/19/c_1310671485.htm
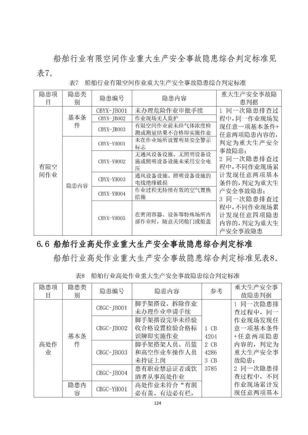
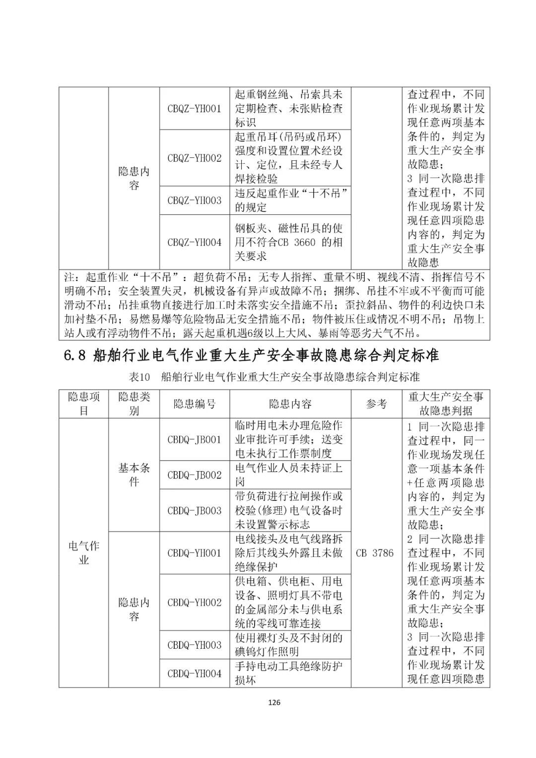
18. 船舶行业重大生产安全事故隐患判定标准
https://ehsfa.com/index/document/pdf?id=OTMxMg==
19. 特种设备安全监督检查办法
https://www.gov.cn/gongbao/content/2022/content_5699927.htm
特种设备事故隐患分类分级(团体标准 供参考)
http://www.cpase.org.cn/uploadfile/2021/0909/1631169792525382.pdf
20. 民用爆炸物品生产、销售企业生产安全事故隐患排查治理体系建设指南
https://www.miit.gov.cn/jgsj/aqs/gzdt/art/2022/art_68099171292d47cfa177a69063161e2a.html
21. 民航安全风险分级管控和隐患排查治理双重预防工作机制管理规定
http://www.caac.gov.cn/XXGK/XXGK/GFXWJ/202209/P020220914338060785826.pdf
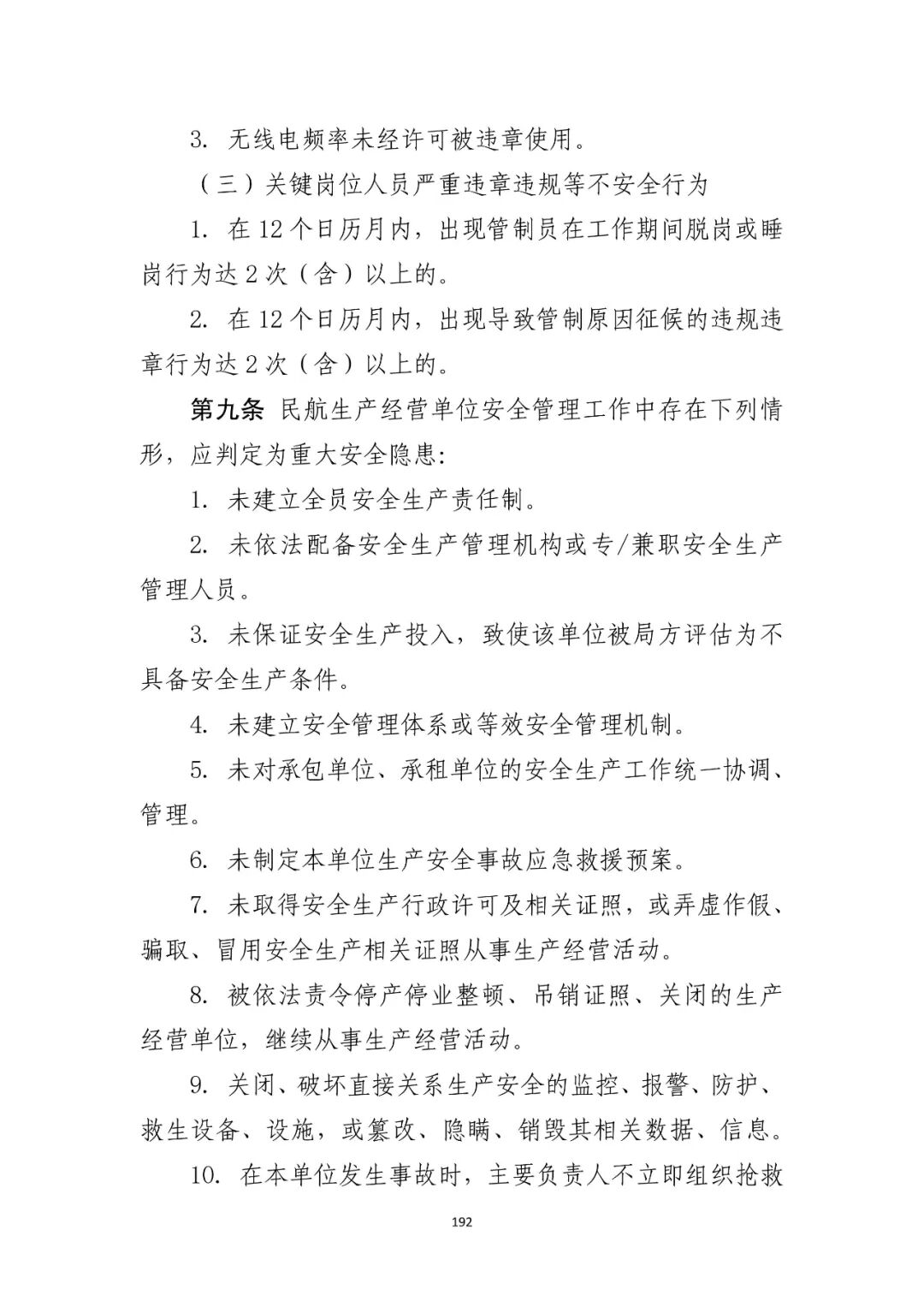
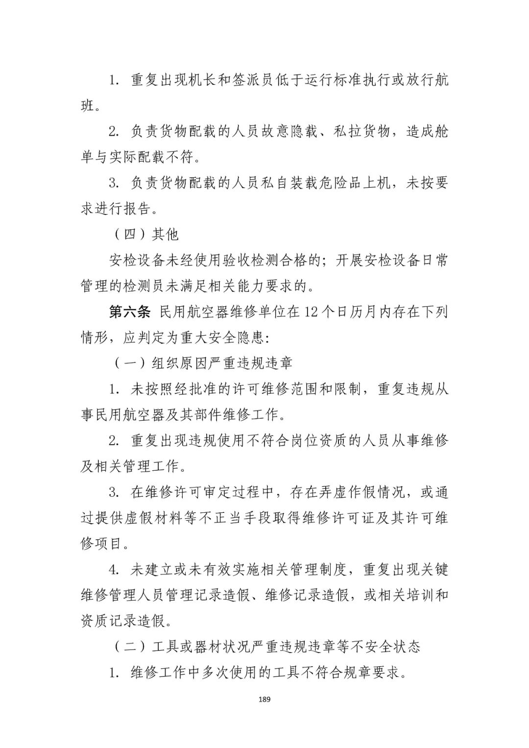
22. 民航重大安全隐患判定标准(试行)
http://www.caac.gov.cn/XXGK/XXGK/TZTG/202306/t20230601_220137.html
23. 民航专业工程施工重大安全隐患判定标准(试行)
http://www.caac.gov.cn/XXGK/XXGK/TZTG/202305/P020230516421597869423.pdf


地址:北京市朝阳区安慧里四区16号楼化工大厦
联系电话:+8610-84885456;+8610-84885410;
邮箱:service@zjhx.org;11549011@qq.com;